Українська література - розробки уроків
Проблема національної самосвідомості в поемі Івана Франка «Великі роковини»
Всі публікації щодо:
Франко Іван
Мета: навчити учнів досліджувати художній твір засобами проблемно-тематичного аналізу; розвивати вміння аргументувати й узагальнювати матеріал, образне і критичне мислення; виховувати патріотизм, почуття національної гідності й самосвідомості, найкращі моральні якості; формувати активну громадянську позицію.
Учні повинні знати: зміст поняття національна самосвідомість,сюжетно-композиційні особливості поеми, її місце у творчому доробку письменника.
Учні повинні вміти: досліджувати поему засобами проблемно-тематичного аналізу-образного і критичного мислення, аргументувати й узагальнювати матеріал, виявляти активну громадянську позицію.
Тип уроку: урок формування знань, умінь і навичок.
Форми проведення уроку: урок-дослідження.
Інтерактивні технології: «Мозковий штурм», «Доведи позицію», «Метод ПРЕС», мультимедійна презентація.
Обладнання: поема І.Франка «Великі роковини»; портрет письменника; пам`ятка для роботи; опорні схеми; виставка учнівських робіт-досліджень.
Хід уроку
І. Мотивація навчальної діяльності.
Слово вчителя. (декламує уривок з поезії В. Баранова «До українців».)
Я запитую в себе, питаю у вас, у людей,
Я питаю в книжок, роззираюсь на кожній сторінці:
Де той рік,де той місяць,той проклятий тиждень і день,
Коли ми, українці, забули, що ми - українці?
І що є в нас душа, повна власних чеснот і щедрот,
І що є у нас дума, яка ще от Байди нам в`ється,
І що ми на Вкраїні — таки український народ,
А не просто населення, як це у звітах дається…
Хто ж ми населення чи народ? Що призвело до того, що багато з-поміж нас не усвідомлюють своєї належності до української нації? Які причини занепаду національної самосвідомості і що треба робити народові, аби здобути незалежність і розбудувати свою державу? Відповісти на ці питання спробуємо, досліджуючи проблему національної самосвідомості в поемі І.Франка «Великі роковини».
ІІ. Актуалізація опорних знань і чуттєвого досвіду.
Ми ознайомимося з поемою, яка за радянських часів була заборонена. Єдиний раз цей твір був опублікований у 1926 році у 21-му томі зібрання творів письменника. Поема тематично пов`язана з іншими літературно-історичними постатями й подіями, передусім з іменем І.Котляревського. Франко трактує його внесок і початок нової української літератури не тільки суто як культурний факт, а і як віховий суспільно-політичний феномен історичної долі українського народу, як зачин всеукраїнського національно-політичного відродження й нового етапу боротьби за національне визволення. Ось повний заголовок твору: «Великі роковини. Пролог, говорений перед ювілейною виставою «Наталки Полтавки» в пам'ять столітніх відродин української народності».
1. З`ясування змісту поняття «національна свідомість» за допомогою методу «Мозковий штурм», відображення його у вигляді асоціативного куща, який матиме приблизно такий вигляд (учень біля дошки записує колективно вибудовану схему):

2. Схарактеризувати образну систему поеми.
( див. Презентация1)
3. Робота в групах. Дослідження проблеми національної самосвідомості за інтерактивною технологією «Доведи позицію». (Кожна з 4 груп має довести запропоновану їй тезу-трактування авторського ідейно-тематичного задуму, дослідивши текст поеми і визначивши ключові слова).
1-ша група.
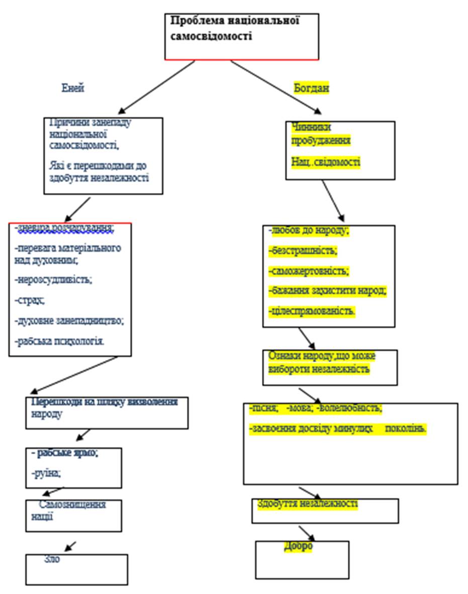
Увівши образ Енея, І.Франко показав людей, які за довгі роки поневолення втратили національну гідність.
2-га група
Змалювавши Б.Хмельницького як гідного вождя свого народу, І.Франко порушує проблему національної гідності та патріотичних почуттів.
3-тя група
І.Франко у своїй поемі дає зрозуміти, яким повинен бути народ, аби здобути державність: духовним монолітом, об’єднаним спільною метою - вибороти свою незалежність.
4. Висновки щодо досліджуваної проблеми.
Орієнтовна структурно-змістова модель дослідження проблеми національної самосвідомості на матеріалі поеми І.Я.Франка

Пам`ятка
Правила роботи учнів за «Методом прес»
Аби бути переконливим, побудуйте висловлювання за такою структурою:
1.Позиція. Почніть зі слів «Я вважаю, що…» та чітко сформулюйте свою думку, поясніть, у чому полягає ваш погляд на проблему.
2. Обгрунтування. Вибудовуючи висловлювання за схемою «…тому що…», наведіть конкретні аргументи і доведіть правомірність вашої позиції.
3.Приклад. Проілюструйте висловлювання яскравими прикладами, цитуйте, наводьте факти, що підтверджують вашу думку.
4.Висновки.Закінчуйтеміркування так: «Отже, я вважаю …»і дайте узагальнення.
ІІІ. Підбиття підсумків уроку.
1. «Метод Прес»
Що заповідав Франко в поемі «Великі роковини» і від чого застерігав?
В чому актуальність поеми?
Готуючи відповідь на запитання, скористайтеся пам`яткою.
2. Метод «Мікрофон»: « Що ви зрозуміли із сьогоднішнього уроку?»
IV. Оцінювання учнів.
Прикінцеве слово вчителя. (Декламування уривка з поезії В.Баранова «До українців».)
Українці мої!Дай вам Боже і щастя, і сил.
Можна жити й хохлом, і не згіркне від того хлібина.
Тільки хто ж колись небо нахилить до ваших могил,
Як не зраджена вами, зневажена вами Вкраїна…
V. Домашнє завдання.
Написати твір-роздум на тему: «Хто в Україні гідний називатися патріотом».